近日,厦门大学陈忠教授团队系统综述了微型LED在生物医学领域的最新进展,重点聚焦其在疾病检测、疾病治疗与症状康复三大方向上的创新应用。该综述以“Recent developments of micro-scaled LED-based technologies and mechanisms in the fields of healthcare”为题,发表于Advanced Photonics Nexus 2025年第5期。
在医疗健康领域,精准、无创、可持续的检测与治疗手段一直是科研与临床追求的目標。近年来,微型发光二极管(Micro-scaled LED)技术凭借其微型化、低功耗、高亮度与生物相容性等优势,正逐步重塑疾病检测、治疗与康复的传统模式。从可穿戴健康贴片到植入式神经调控设备,从光遗传心脏起搏到肿瘤光动力治疗,微型LED正在成为下一代智能医疗系统的核心引擎。

图1 Micro-LED在生物医学领域的应用
疾病检测:从“间断检测”到“连续感知”
传统健康检测设备受限于体积、功耗与佩戴舒适度,难以实现长期、精准的生理参数跟踪。微型LED的出现,使得超薄、可拉伸、无线化的健康检测系统成为现实。
例如,Lee等人开发的皮肤式健康贴片(SHP),厚度仅15微米,集成了可拉伸微型LED显示屏与光电容积脉搏波(PPG)传感器,可在30%拉伸状态下稳定工作,实时显示心率信息,功耗低至16.5mW。此外,Jeong与Kim团队分 别研发了无电池、无线迷你血氧仪与表皮无线光电系统,通过多波长微型LED实现对血氧、心率、皮肤光学特性等多项指标的连续检测,为心血管疾病与皮肤病变的早期诊断提供了新工具。在神经活动记录方面,Lu等人提出的无线可注射荧光光度计,将微型LED与光电探测器集成于柔性基底,植入小鼠脑部后可无线记录钙离子动态,为研究自由活动动物的神经机制提供了前所未有的手段。

图2 基于Micro-LED的皮肤式健康贴片
疾病治疗:从“开放手术”到“微创光控”
在治疗层面,微型LED与光遗传学、光动力疗法的结合,实现了对特定细胞与组织的精准调控。
在心脏疾病治疗中,Philipp等人开发了全植入式无线起搏器,重量仅110毫克,通过微型LED对表达光敏感蛋白的心肌细胞进行光遗传刺激,实现了对心律的精确调控。Yuan团队则通过光遗传刺激心脏迷走神经,成功促进心肌细胞增殖与心脏功能恢复。
在肿瘤治疗方面,Yamagishi等人提出了调制光动力疗法(mPDT),使用植入式微型LED以低于传统PDT千倍的光强进行局部照射,显著降低热损伤风险,并在动物实验中显示出强效抗肿瘤效果。Choi团队进一步将微型LED直接植入肿瘤核心,激活免疫原性细胞死亡,结合免疫疗法实现肿瘤完全消退。
在眼科领域,Lee团队开发了智能LED隐形眼镜,集成远红光/近红外微型LED,通过无线供电实现对糖尿病视网膜病变的非侵入性治疗,在兔模型中显著降低视网膜血管高渗透性。

图3 可用于治疗糖尿病视网膜病变的Micro-LED智能隐形眼镜
症状康复:从“功能替代”到“功能重建”
微型LED在感官与组织修复方面也展现出巨大潜力。
在听觉康复中,Dieter团队设计了16通道光学人工耳蜗(oCI),通过微型LED对光敏感螺旋神经节进行高选择性刺激,克服了传统电刺激耳蜗频谱选择性差的瓶颈,显著提升听觉分辨率。
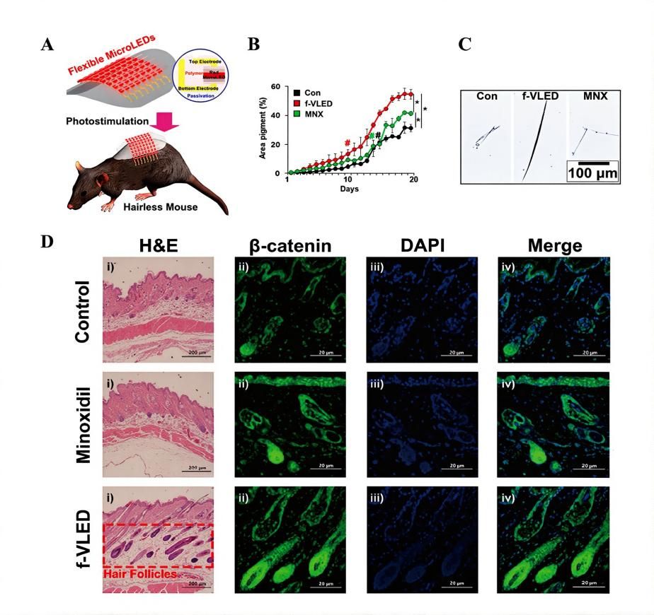
在皮肤与毛发再生方面,Lee等人开发了柔性垂直结构微型LED贴片,发射650nm红光穿透皮肤2mm刺激毛囊,通过激活Wnt/β-catenin信号通路促进毛发再生,效果优于米诺地尔对照组。
此外,Park团队研发的无线植入式微型光疗设备,通过近红外LED照射促进口腔炎症组织修复,为牙周炎等口腔疾病提供了新型微创治疗方案。

图4 Micro-LED 光遗传刺激用于刺激毛发再生
微型LED技术正在推动医疗健康从“被动治疗”向“主动干预”、从“宏观医疗”向“细胞级精准调控”转变。其微型化、低功耗、高生物相容性与多波长输出能力,使其成为未来个性化、智能化医疗系统的理想平台。
该综述指出,尽管在长期生物相容性、热管理与规模化制备方面仍存挑战,随着材料科学、人工智能与生物医学的深度融合,微型LED有望在神经工程、器官再生、慢性病管理等更多领域发挥关键作用,最终实现“光之所及,健康随行”的医疗新愿景。
厦门大学为该文章的第一署名单位,该项研究工作是在吴挺竹教授的指导下完成,23级硕士研究生黄河为论文共同第一作者。本研究获得2024年福建省重点技术创新与产业化项目(项目编号2024G021)、国家自然科学基金(项目编号62274138)、福建省自然科学基金(项目编号2023J06012)、福建省科技计划项目(项目编号2021H0011)、中央高校基本科研业务费(项目编号20720230029)、福厦泉国家自主创新示范区化合物半导体技术协同创新平台项目(项目编号3502ZCQXT2022005)资助。